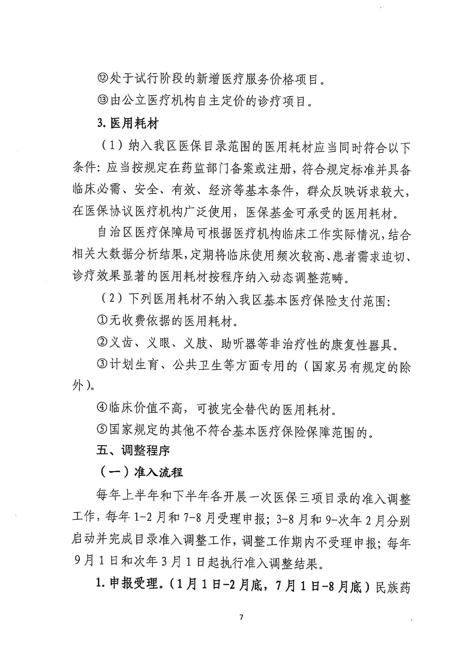
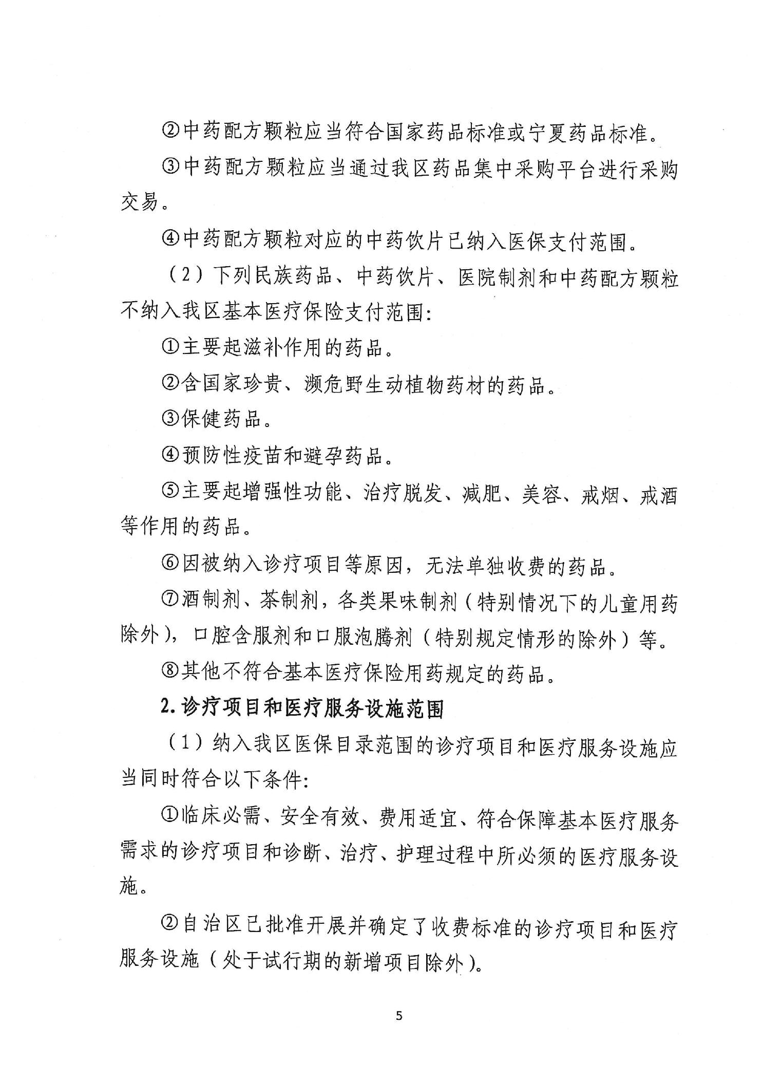
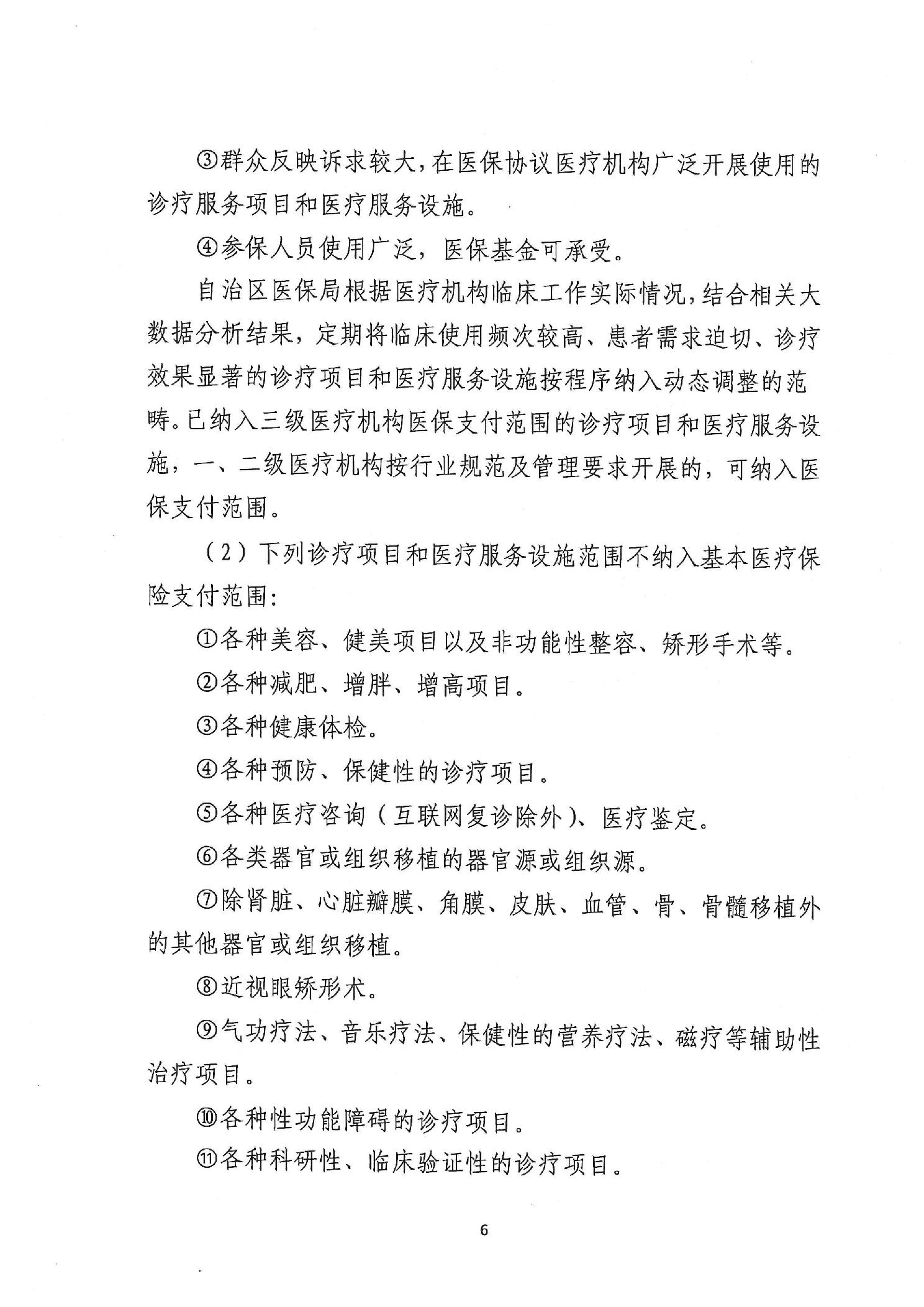
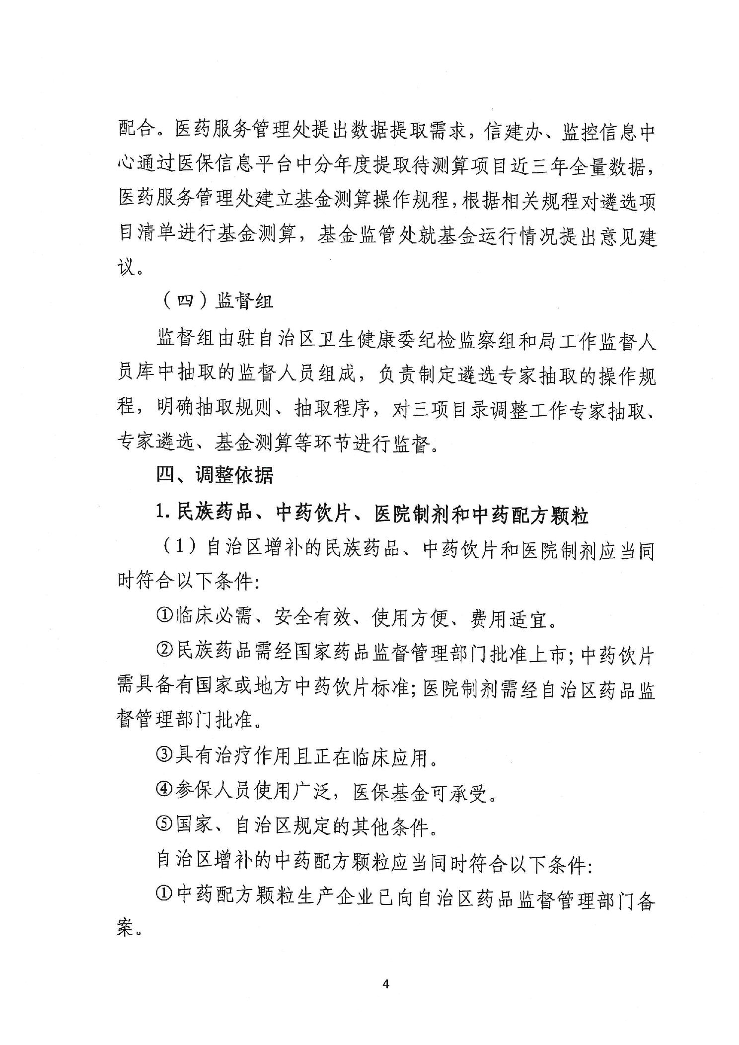
做爱视频
关于进一步完善宁夏回族自治区医疗保险、工伤保险和生育保险三项目录调整工作的通知
发布时间:2024-06-13
字体【小,中,大】
索引号:
11640000MB1946893H/2024-00008
主题分类:
卫生、人口计生、体育、妇女儿童
责任部门:
做爱视频
成文时间:
2024-06-13
标题:
做爱视频
关于进一步完善宁夏回族自治区医疗保险、工伤保险和生育保险三项目录调整工作的通知
发布时间:
2024-06-13
发文字号:
宁医保{2024}38号
有效性:
有效
友情链接
Friendship Link